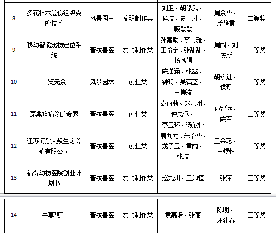
10月25至27日,第十二届全国高等职业院校“发明杯”大学生创新创业大赛在河南省许昌职业技术学院举行。永利官网选送了23件作品参加大赛,通过网上评审与现场答辩,共有21件作品脱颖而出,其中,风景园林学院《园林建筑VR系统》、信息工程学院《绿立方》和畜牧兽医学院《新型乌鳢人工繁殖设备》3件作品获得发明制作类一等奖,畜牧兽医学院《益家宠物店》作品获得创业类一等奖。信息工程学院《农村屋顶光伏运维诊断管理系统》、畜牧兽医学院《宠主共享训练机》等5件作品获得发明制作类二等奖,风景园林学院《一览无余》、畜牧兽医学院《家禽疾病诊断专家》等3件作品获得创业类二等奖。畜牧兽医学院《畜牧场生物复合污水净化系统》、《猪链球菌9型间接ELISA检测试剂盒》等9件作品获得发明制作类三等奖。永利官网吴冬、蒋其友、王煜恒、刘国芳、汪善锋等五名指导老师被评选为“优秀指导教师”,徐达明老师被评选为“组织工作先进个人”,永利官网也荣获“优秀组织奖”。
本届大赛由中国发明协会、河南省科学技术厅、河南省省科学技术协会、中国高等学校知识产权研究会共同主办。共有全国20多个省市区的近100所高等职业院校的2373件作品参赛,经过网评推荐,甄选出705件作品进入了终评决赛。



